MOS管米勒效應電容問題
米勒效應是三極管工作中常見的一種作用現象,然而, MOS管中由于門極和漏極間存在米勒電容,則會影響整體的開啟時間。那么問題來了:遇到這種情況,在柵極和源極間并聯一個小電容有沒有效果 ?在什么情況下才考慮米勒電容?米勒電容影響的時間怎么計算?就讓高級工程師告訴你,遇到米勒效應電容時你應該怎么處理。
據工程師介紹,米勒電容不是個實在存在MOSFET中的電容,它是由MOSFET棚漏極間的電容反映到輸入(即棚源間)的等效電容。由米勒定理可知,這個等效電容比棚漏間的實際電容要大許多,隨增益變化,而由該效應所形成的等效電容稱為米勒電容。由此可見,在棚源極間并-個電容無助于減小米勒電容,反之更會降低MOSFET的開啟速度,增加開通關斷時間。
所以,正確的處理方式是在關斷感性負載時,如果驅動電路內阻不夠小,可以在MOS的GS間并聯一個適當的電容 ,而不是并聯一個越小越好的電容。這樣做可以防止關斷時因米勒電容影響出現的漏極電壓塌陷。
至于遇到了MOS管米勒效應電容后如何計算的問題,工程師們可以查詢數據手冊中的Cgd ,然后根據具體電路的電壓增益計算。一般情況下,功率MOS管往往給出一定條件下管子開通所需要的電量和充電曲線,可以作為驅動設計的參考。
總結
工程師在進行測試的過程中,一旦遇到米勒效應電容問題,首先要依據查詢數據手冊進行計算,在估算出電容數值后選取適當電容進行電路系統修改調整。除此之外,依據米勒定理進行合理運用,也是能夠幫助I程師讀懂波紋并找出問題的關鍵所在。
如何減輕米勒電容所引起的寄生導通效應
當在開關時普遍會遇到的一個問題即寄生開通期間的米勒平臺。米勒效應在單電源門極驅動的應用中影響是很明顯的?;陂T極G與集電極C之間的耦合,在關斷期間會產生一個很高的瞬態dv/dt,這樣會引發門極VGE間電壓升高而導通,這是一個潛在的風險(如圖1)。

寄生引起的導通
在半橋拓撲中,當上管IGBT(S1)正在導通, 產生變化的電壓dV/dt加在下管IGBT(S1)C-E間。電流流經S2的寄生米勒電容CCG 、門極驅動電阻RG 、內部集成門極驅動電阻RDRIVER ,如圖1所示。電流大小大致可以如下公式進行估算:

這個電流產生使門極電阻兩端產生電壓差,這個電壓如果超過IGBT的門極驅動門限閾值,將導致寄生導通。設計工程師應該意識到IGBT節溫上升會導致IGBT門極驅動閾值會有所下降,通常就是mv/℃級的。當下管IGBT(S2)導通時,寄生米勒電容引起的導通同樣會發生在S1上。
減緩米勒效應的解決方法
通常有三種傳統的方法來解決以上問題:種方法是改變門極電阻(如圖2);第二種方法是在在門極G和射極E之間增加電容(如圖3);第三種方法是采用負壓驅動(如圖4)。除此之外,還有一種簡單而有效的解決方案即有源鉗位技術(如圖5)。
獨立的門極開通和關斷電阻
門極導通電阻RGON影響IGBT導通期間的門極充電電壓和電流;增大這個電阻將減小門極充電的電壓和電流,但會增加開通損耗。寄生米勒電容引起的導通通過減小關斷電阻RGOFF可以有效抑制。越小的RGOFF同樣也能減少IGBT的關斷損耗,然而需要付出的代價是在關斷期間由于雜散電感會產生很高的過壓尖峰和門極震蕩。

增加G-E間電容以限制米勒電流
G-E間增加電容CG將影響IGBT開關的特性。CG分擔了米勒電容產生的門極充電電流,鑒于這種情況,IGBT的總的輸入電容為CG||CG’。門極充電要達到門極驅動的閾值電壓需要更多的電荷(如圖3)。

因為G-E間增加電容,驅動電源功耗會增加,相同的門極驅動電阻情況下IGBT的開關損耗也會增加。
采用負電源以提高門限電壓
采用門極負電壓來安全關斷,特別是IGBT模塊在100A以上的應用中,是很典型的運用。在IGBT模塊100A以下的應用中,處于成本原因考慮,負門極電壓驅動很少被采用。典型的負電源電壓電路如圖4。

增加負電源供電增加設計復雜度,同時也增大設計尺寸。
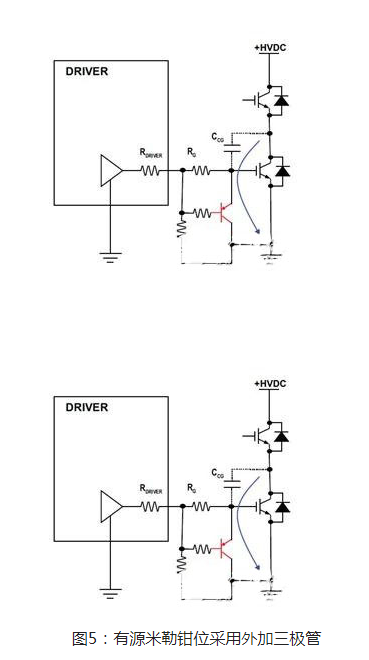
有源米勒鉗位解決方案
為了避免RG優化問題、CG的損耗和效率、負電源供電增加成本等問題,另一種通過門極G與射極E短路的方法被采用來抑制因為寄生米勒電容導致的意想不到的開通。
這種方法可以在門極G與射極E之間增加三級管來實現,在VGE電壓達到某個值時,門極G與射極E的短路開關(三級管)將觸發工作。這樣流經米勒電容的電流將通過三極管旁路而不至于流向驅動器引腳VOUT。這種技術就叫有源米勒鉗位技術(如圖5)。

增加三級管將增加驅動電路的復雜度。
結論
以上闡述的四種技術的對比如下表

在近幾年時間里,高度集成的門極驅動器已經包含有源米勒鉗位解決方案并帶有飽和壓降保護、欠電壓保護,對產品設計者和工業/消費生產商來說,這將降低設計的復雜度和產品尺寸。
烜芯微專業制造二極管,三極管,MOS管,橋堆等20年,工廠直銷省20%,4000家電路電器生產企業選用,專業的工程師幫您穩定好每一批產品,如果您有遇到什么需要幫助解決的,可以點擊右邊的工程師,或者點擊銷售經理給您精準的報價以及產品介紹
烜芯微專業制造二極管,三極管,MOS管,橋堆等20年,工廠直銷省20%,4000家電路電器生產企業選用,專業的工程師幫您穩定好每一批產品,如果您有遇到什么需要幫助解決的,可以點擊右邊的工程師,或者點擊銷售經理給您精準的報價以及產品介紹

